Wednesday April 2026

হটলাইন

সেবা এবং ধাপ

নং শিরোনাম সেবার ধাপ কার্যকলাপ
  
নিরাপত্তার সেবার প্রসেস ম্যাপ দেখুন
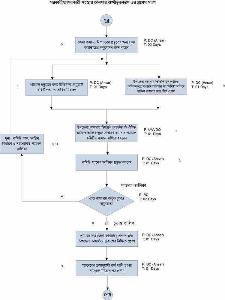
অনসার অঙ্গীভূতকরণ দেখুন
গ্রাম ভিত্তক প্রশিক্ষণের প্রসেস ম্যাপ দেখুন
নির্বাহী আদেশে স্বল্প মেয়াদে আনসার অঙ্গীভূত করণের প্রসেস ম্যাপ দেখুন
পেশাভিত্তক প্রশিক্ষণ প্রসেস ম্যাপ দেখুন
মৌলিক প্রশিক্ষণ প্রসেস ম্যাপ দেখুন
দেখছেন ১ থেকে ৬ পর্যন্ত, মোট ৬ এন্ট্রি

এক্সেসিবিলিটি

স্ক্রিন রিডার ডাউনলোড করুন